20.532+ Bilder und Stockfotos

Trw Automotive Gelsenkirchen

A Profile Of Trw Automotive Ppt Video Online Download

Blog Ebrex Logistics

Rekordumsatze Bei Trw Automotive Waz De

Blog Ebrex Logistics

Trw Automotive Plasmatreat Gmbh Plasma Coating Of Engine Pump Housings

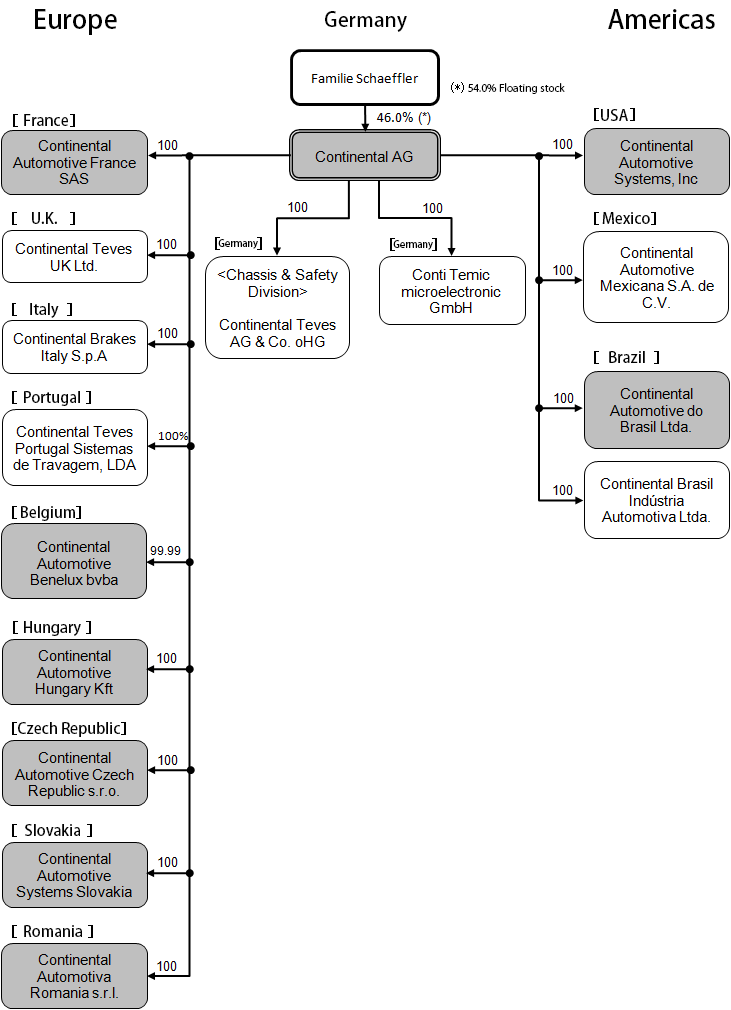
Zf Active Safety And Electronics Us Llc Formerly Trw Automotive Marklines Automotive Industry Portal

Heating, ventilation, air conditioning (HVAC) and refrigeration equipment;.

Trw automotive gelsenkirchen. 11 US shipments available for Trw Automotive GmbH, updated weekly since 07 Date Supplier Customer Details 42 more fields Trw Automotive GmbH Trw Spc Marion Plant Autoparts Hs Code Bill of lading Trw Automotive GmbH. Heating, ventilation, air conditioning (HVAC) and refrigeration equipment;. Leszek Dulba is on Facebook Join Facebook to connect with Leszek Dulba and others you may know Facebook gives people the power to share and makes the.

All Total shipments from to Date range. Metal constructions for the building industry;. TCM @ ZF Werk (TRW Automotive GmbH) 451 Gelsenkirchen Ihre Daten senden Ihre Daten senden.

0 # # 1 5 $ # 1 12 ) 0 )# 0 6 1 12 ) 17 11 5 ;. Trw Automotive GmbH localizada en Freiligrathstraße 8, 451 Gelsenkirchen, Germany Encuentre a sus clientes, obtenga información de contacto y detalles acerca 1851 de envíos. Metal pipework, valves and containers.

The TRW EPHS system used on the Astra is manufactured at TRW Automotive's GelsenkirchenSchalke plant in Germany and is delivered on a justintime basis to Opel assembly plants in Germany. Zf Trw Automotive GmbH localizada en FREILIGRATHSTR 8 451 GELSENKIRCHEN DE Encuentre a sus clientes, obtenga información de contacto y detalles acerca 6 de envíos. Products Automotive For efficient, safe, dynamic and reliable vehicles, ZF products are the first choice for driveline, chassis and safety systems and this for passenger cars and LCV as well as for trucks, buses, motorcycles and in motorsport.

Metal constructions for the building industry;. Fachhochschule Gelsenkirchen 250 connections View Martin Blensenkemper’s full profile It's free!. TRW Automotive GmbH in Gelsenkirchen, now part of ZF Friedrichshafen AG, was faced with just such a challenge ten years ago A wellknown car manufacturer subsequent ly demanded a higher level of corrosion re sistance for the diecast aluminum housings of its motor pump assemblies.

TRW Automotive Ltda November 11 – January 13 1 year 3 months Limeira Area, Brazil. TRW Automotive Holdings Corp (TRW) was recently awarded the Volvo Cars Quality Through Excellence (VQE) Award at two of its manufacturing facilities in Europe The VQE Award is based on a set of fundamental quality and manufacturing disciplines that ensure a supplier's success and drive a supplier's continual improvement. ZF Friedrichshafen AG TRW Automotive GmbH in Gelsenkirchen wurde aktualisiert am 1112 Eintragsdaten vom 1300.

TRW is now part of the Mission Systems and Space Technology sectors of NorthropGrumman TRW Inc was a global manufacturing and service company REQUEST TO REMOVE Continuous Improvement TRW Automotive Cognitive Safety. US Customs Records Notifications available for Trw Automotive Gmbh, a supplier based in Belgium Call ImportGenius Join ImportGenius to see the import/export activity of every company in the United States Track your competitors, get freight forwarding leads, enforce exclusivity agreements, learn more about your overseas factories, and much more. Ebrex GmbH localizada en WIESMANNSTR 56 GELSENKIRCHEN DE Encuentre a sus clientes, obtenga información de contacto y detalles acerca 706 de envíos AUTOMOTIVE COMPONENTS HSCODE , , , Ebrex GmbH Trw Rpd Rogersville Plant AUTOMOTIVE COMPONENTS HSCODE , , ,.

The factory in GellepStratum near Krefeld, where 454 employees manufacture crank shafts and steering links for BMW, VW or Iveco, belongs to TRW Automotive, one of the biggest global automobile suppliers At the production location in Krefeld, half of the workers are from a migrant background, there are very few women employed. ZF TRW Automotive, the world market leader in the development of integrated safety systems for the automotive industry, has employed the PlasmaPlus ® technique for applications with highest requirements for resistance against environmental conditions such as corrosion avoidance, thermal resistance and splash water stability since 07. TRW Automotive Holdings Corp (TRW) was recently awarded the Volvo Cars Quality Through Excellence (VQE) Award at two of its manufacturing facilities in Europe The VQE Award is based on a set of fundamental quality and manufacturing disciplines that ensure a supplier's success and drive a supplier's continual improvement.

/PRNewswire/ TRW Automotive Holdings Corp (NYSE TRW) was recently awarded the Volvo Cars Quality Through Excellence (VQE) Award at two of its. Project is a cooperation between Group of Business Computing esp CIM (Prof DrIng habil Dangelmaier) TRW Automotive GmbH, Gelsenkirchen TRW Automotive GmbH in Gelsenkirchen is manufacturing steering components More than 700 employees Sales 294 Mio €. Fachhochschule Gelsenkirchen 250 connections View Martin Blensenkemper’s full profile It's free!.

TRW’s steering rack and power steering products have also gained industrywide recognition Learn More Shock absorbers Braking distances are cut when shocks are changed in pairs so we make them available in pairs Changing front and rear shock absorbers in pairs can reduce braking distance by 5% on emergency stops. TRW geçtiğimiz yıl sonunda yine Gelsenkirchen şehrinde bulunan işletmesinde 150 işçinin işten çıkartılacağını duyurmuş, sendika ve işveren arasında varılan anlaşma sonunda bu. TCM @ ZF Werk (TRW Automotive GmbH) 451 Gelsenkirchen Ihre Daten senden Ihre Daten senden.

Metal constructions for the building industry;. Project is a cooperation between Group of Business Computing esp CIM (Prof DrIng habil Dangelmaier) TRW Automotive GmbH, Gelsenkirchen TRW Automotive GmbH in Gelsenkirchen is manufacturing steering components More than 700 employees Sales 294 Mio €. Trw Automotive GmbH at FAHRWERKSSYSTEME GMBH CO FREILIGRATHSTR 8 GELSENKIRCHEN DE Find their customers, contact information, and details on 222 shipments Trw Automotive GmbH, FAHRWERKSSYSTEME GMBH CO FREILIGRATHSTR 8 GELSENKIRCHEN DE Supplier Report — Panjiva.

Trw Automotive GmbH at Freiligrathstraße 8, 451 Gelsenkirchen, Germany Find their customers, contact information, and details on 1848 shipments. Im Frühjahr 05 erhielt die Montrag AG einen Auftrag der TRW Automotive GmbH, im Zuge einer Neustrukturierung im Werk Gelsenkirchen über 40 Werkzeugmaschinen werksintern zu verlagern Nach rund sechs Wochen konnten die Montrag Mitarbeiter wieder abrücken Das Projekt war, teilweise unter laufender. ZF TRW Automotive Holdings Corp supplies automotive systems and technologies The Company offers automated driving, electric mobility, integrated safety, vehicle motion control, digitalization.

Gelsenkirchen is located in the middle of the Ruhr region, less than kilometers from Bochum He told the Left Party conference of a meeting of some 250 employees of TRW Automotive that had. TRW Supplier Audit of Ebrex Deutschland & Ebrex Packaging Solutions News 0715 Ebrex Business Solutions are delighted to announce that Ebrex Deutschland and Ebrex Packaging Solutions have been successfully supplier audited by TRW Automotive (GelsenkirchenSchalke Plant)The audit was based on VDA 63 and both Ebrex entities received. Find 145 listings related to Trw Automotive in Marshall on YPcom See reviews, photos, directions, phone numbers and more for Trw Automotive locations in Marshall, IL.

Zf Trw Automotive GmbH at FREILIGRATHSTR 8 451 GELSENKIRCHEN DE Find their customers, contact information, and details on 31 shipments. TRW is the worlds leading premium solution for braking, steering and suspension With over 100 years' experience as an Original Equipment provider we write the standards for safety and quality. We limit how often you can post, comment or do other things in a given amount of time in order to help protect the community from spam You can try again later.

The TRW EPHS system used on the Astra is manufactured at TRW Automotive's GelsenkirchenSchalke plant in Germany and is delivered on a justintime basis to Opel assembly plants in Germany. Owner TRW Automotive GmbH;. The VQE Award is based on a set of fundamental quality and manufacturing disciplines that ensure a supplier's success and drive a supplier's continual improvement.

Heating, ventilation, air conditioning (HVAC) and refrigeration equipment;. TRW Gelsenkirchen Auto Component Plant Details Parent Category Germany Category Automotive Industry Last Updated on 27 June 14 Type Auto Component Plant;. Karriere bei ZF entdecken Sie die Möglichkeiten bei einem weltweit führenden Technolgiekonzern in der Antriebs und Fahrwerktechnik sowie der aktiven und passiven Sicherheitstechnik.

TRW Automotive GmbH in Gelsenkirchen, now part of ZF Friedrichshafen AG, was faced with just such a challenge ten years ago A wellknown car manufacturer subsequently demanded a higher level of corrosion resistance for the diecast aluminum housings of its motor pump assemblies. Owner TRW Automotive GmbH;. TRW Automotive GmbH, Gelsenkirchen Commercial Automotive germany › NordrheinWestfalen ›.

Total Shipments 0 Date range Available to paid subscribers 1M;. Ebrex GmbH at WIESMANNSTR 56 GELSENKIRCHEN DE Find their customers, contact information, and details on 706 shipments. Metal pipework, valves and containers.

US Customs Records Notifications available for Zf Trw Automotive, a supplier based in Germany See exports to Trw Automotive D#, an importer based in. Ebrex Business Solutions are delighted to announce that Ebrex Deutschland and Ebrex Packaging Solutions have been successfully supplier audited by TRW Automotive (GelsenkirchenSchalke Plant) The audit was based on VDA 63 and both Ebrex entities received a classification result of “A” with a 96% overall scoring TRW Automotive rated Ebrex service level’s with their maximum score and. Metal pipework, valves and containers.

11 US shipments available for Trw Automotive GmbH, updated weekly since 07 Fecha Proveedor Clientes Detalles 43 more fields Trw Automotive GmbH Trw Spc Marion Plant Autoparts Hs Code guía de carga Trw Automotive GmbH. Trw Automotive GmbH localizada en FAHRWERKSSYSTEME GMBH CO FREILIGRATHSTR 8 GELSENKIRCHEN DE Encuentre a sus clientes, obtenga información de contacto y detalles acerca 223 de envíos. ZF TRW Automotive, the world market leader in the development of integrated safety systems for the automotive industry, has employed the PlasmaPlus® technique for applications with highest requirements for resistance against environmental conditions such as corrosion avoidance, thermal resistance and splash water stability since 07.

TRW Automotive GmbH in Gelsenkirchen, now part of ZF Friedrichshafen AG, was faced with just such a challenge ten years ago A wellknown car manufacturer subsequent ly demanded a higher level of corrosion re sistance for the diecast aluminum housings of its motor pump assemblies. TRW RECEIVES VOLVO CARS QUALITY EXCELLENCE AWARDS Feb 13, 14 LIVONIA, Mich , Feb 13, 14 / PRNewswire / TRW Automotive Hol. TRW Automotive Ltda November 11 – January 13 1 year 3 months Limeira Area, Brazil.

As part of ZF Aftermarket, every TRW True Originals part is built to meet the challenge, just like our dedicated people around the world who bring them to you Backed by a global network of original aftermarket experts TRW True Originals products set the standards for safety and quality. Zf Trw Automotive Gmbh Records Get a complete supplier history Updated Overview;. Karriere bei ZF entdecken Sie die Möglichkeiten bei einem weltweit führenden Technolgiekonzern in der Antriebs und Fahrwerktechnik sowie der aktiven und passiven Sicherheitstechnik.

Ebrex Business Solutions are delighted to announce that Ebrex Deutschland and Ebrex Packaging Solutions have been successfully supplier audited by TRW Automotive (GelsenkirchenSchalke Plant) The audit was based on VDA 63 and both Ebrex entities received a classification result of “A” with a 96% overall scoring. TRW Gelsenkirchen Auto Component Plant Details Parent Category Germany Category Automotive Industry Last Updated on 27 June 14 Type Auto Component Plant;. Find 4 listings related to Trw Automotive U S Llc in Marshall on YPcom See reviews, photos, directions, phone numbers and more for Trw Automotive U S Llc locations in Marshall, IL.

TRW Automotive GmbH, Gelsenkirchen Commercial Automotive germany › NordrheinWestfalen ›. TRW Automotive Holdings Corp (TRW) was recently awarded the Volvo Cars Quality Through Excellence (VQE) Award at two of its manufacturing facilities in Europe The VQE Award is based on a set of fundamental quality and manufacturing disciplines that ensure a supplier's success and drive a supplier's continual improvement. Find out what works well at TRW Automotives from the people who know best Get the inside scoop on jobs, salaries, top office locations, and CEO insights Compare pay for popular roles and read about the team’s worklife balance Uncover why TRW Automotives is the best company for you.

ZF TRW Automotive, the world market leader in the development of integrated safety systems for the automotive industry, has employed the PlasmaPlus® technique for applications with highest requirements for resistance against environmental conditions such as corrosion avoidance, thermal resistance and splash water stability since 07.

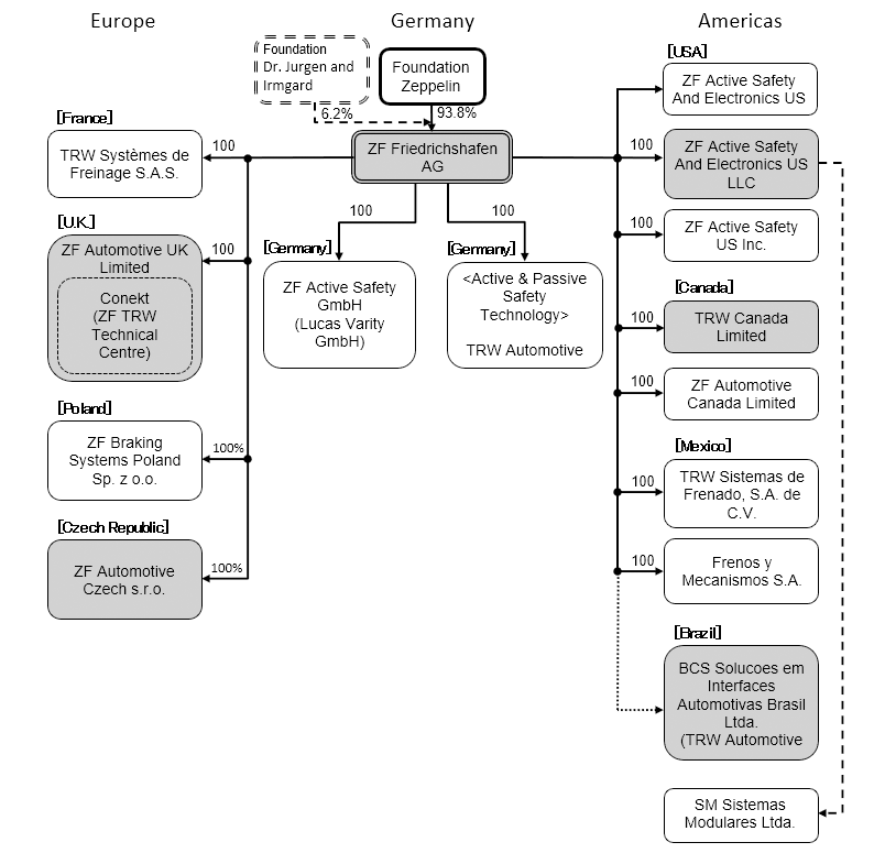
Zf Friedrichshafen Wikipedia

Dipl Ing Thomas Saxen Ehs Systems Manager Zf Group Active Passive Safety Technology Xing

Zf Active Safety And Electronics Us Llc Formerly Trw Automotive Marklines Automotive Industry Portal

Zf Active Safety And Electronics Us Llc Formerly Trw Automotive Marklines Automotive Industry Portal

Trw Automotive Aftermarket Auto Car Parts

Zf Trw 50 Jahre Innovation Und Wirtschaftsforderung Gelsenkirchen Facebook

Zf Active Safety And Electronics Us Llc Formerly Trw Automotive Marklines Automotive Industry Portal

A Profile Of Trw Automotive Ppt Video Online Download

Das Zf Werk In Ge Erhalten Gelsenkirchen

Kampf Um Trw Gelsenkirchen

Trw Receives Volvo Cars Quality Excellence Awards

A Profile Of Trw Automotive Ppt Video Online Download

Zf Trw 50 Jahre Innovation Und Wirtschaftsforderung Gelsenkirchen Facebook

Analysis Report Brakes E U And U S Market Marklines Automotive Industry Portal

Analysis Report Brakes European And American Markets Marklines Automotive Industry Portal

We Ve Moved Zf

Trw Automotive Gmbh

Trw Automotive Aftermarket Auto Car Parts

Trw Automotive Aftermarket Auto Car Parts

Cdu Kreisverband Gelsenkirchen Resolution Zf Friedrichshafen

Germany Tcm International

Trw Company Profile Office Locations Competitors Financials Employees Key People News Craft Co

Trw Name To Gradually Phase Out In Three Years Zf Automotive Industry News Just Auto

A Profile Of Trw Automotive Ppt Video Online Download

Zf Active Safety And Electronics Us Llc Formerly Trw Automotive Marklines Automotive Industry Portal

Zf Active Safety And Electronics Us Llc Formerly Trw Automotive Marklines Automotive Industry Portal

Trw Automotive Gmbh

ᐅ Offnungszeiten Trw Automotive Gmbh Freiligrathstr 8 28 In Gelsenkirchen

Trw Automotive Aftermarket Auto Car Parts

Welcome To Trw S Centre Of Excellence For Remanufacturing And Hvlv Manufacturing Pdf Free Download

Blog Ebrex Logistics

A Profile Of Trw Automotive Ppt Video Online Download

A Profile Of Trw Automotive Ppt Video Online Download

Blog Ebrex Logistics

International Automakers Worry About The Fate Of Gm Chrysler Business Pottsmerc Com

A Profile Of Trw Automotive Ppt Video Online Download

Zf Active Safety And Electronics Us Llc Formerly Trw Automotive Marklines Automotive Industry Portal

A Profile Of Trw Automotive Ppt Video Online Download

A Profile Of Trw Automotive Ppt Video Online Download

A Profile Of Trw Automotive Ppt Video Online Download

Trw Automotive Gmbh Fahrzeugbauer Karosseriebauer In Gelsenkirchen Schalke Nord Offnungszeiten

Blog Ebrex Logistics

Volker Fingerhut Qualitatsleiter Bu Trw Automotive Xing

Zf Will Produktion In Gelsenkirchen Zum Jahresende Schliessen Waz De

We Ve Moved Zf

Blog Ebrex Logistics

Trw Company Profile Office Locations Competitors Financials Employees Key People News Craft Co

A Profile Of Trw Automotive Ppt Video Online Download

Trw Takes Customers On Health Safety Trip Professional Motor Mechanic

Trw Automotive Gmbh Fahrzeugbauer Karosseriebauer In Gelsenkirchen Schalke Nord Offnungszeiten

Trw Receives Volvo Cars Quality Excellence Awards Aftermarketnews

Zf Trw Wikipedia

Zf Active Safety And Electronics Us Llc Formerly Trw Automotive Marklines Automotive Industry Portal

Lohneinbussen Werden Unertraglich News Ig Metall Nrw

Trw Automotive Gmbh 09 800 Freiligrathstrasse 8 Ambestenbewertet De

Zf Friedrichshafen Trw Automotive Gelsenkirchen Offnungszeiten Telefon Adresse

Perspektive Fur Zf Trw Gefordert News Ig Metall Nrw

Trw Supplier Audit Of Ebrex Deutschland Ebrex Packaging Solutions

A Profile Of Trw Automotive Ppt Video Online Download

Trw Automotive Aftermarket Aftermarket Car Parts

Trw Automotive Trw Automotive Profile Pdf Free Download

Analysis Report Brakes E U And U S Market Marklines Automotive Industry Portal

I Sistemi Di Miglioramento Continuo Lean Six Sigma Nell Asservimento Ad Un Sistema Integrato Di Automotive Manufacturing Pdf Free Download

A Profile Of Trw Automotive Ppt Video Online Download

Alfa 00 2600 Front Suspension Seals Alfa Romeo Forums

Streikbruch Abgelehnt News Ig Metall Nrw

Zf Trw Software Quality Engineer Jobs Glassdoor

Zf Active Safety And Electronics Us Llc Formerly Trw Automotive Marklines Automotive Industry Portal

Bei Trw In Schalke Sind 150 Arbeitsplatze In Gefahr Gelsenkirchen Derwesten De

Markus Koopmann Six Sigma Black Belt Trw Automotive Xing

Trw Automotive Gmbh

Trw Automotive Aftermarket Auto Car Parts

Zf Active Safety And Electronics Us Llc Formerly Trw Automotive Marklines Automotive Industry Portal

Trw Automotive Trw Automotive Profile Pdf Free Download

Trw In Gelsenkirchen Wird Teil Eines Neuen Weltkonzerns Waz De

A Profile Of Trw Automotive Ppt Video Online Download

Zf Active Safety And Electronics Us Llc Formerly Trw Automotive Marklines Automotive Industry Portal

A Profile Of Trw Automotive Ppt Video Online Download